Kanskje har du nettopp kjøpt eit hus? Gratulerer! Då har du sikkert lyst til å gjera utbetringar og endringar med det same, slik at huset ser ut og fungerer akkurat slik som du vil. Men – vent gjerne ei stund med å pussa opp. Om du skundar deg med oppussinga, blir det sjeldan gjennomtenkt og klimaklokt.
Tek du deg tid til å bli kjend med huset, blir det lettare for deg å forstå kva utbetringar som er naudsynte å gjera. Du får også tid til å tenkja grundig gjennom vala dine. Kjøkenet som du definitivt ville byta ut, er kanskje ikkje så gale likevel? Kan du utbetra i staden for å byta det ut?

Nordmenn er verdsmeistrar i oppussing. I 2019 brukte me 94 milliardar kroner på å pussa opp hus og hytter.
Kjøkenet er eit av romma der me brukar mest pengar. Trendane skiftar fort, og det går gjerne under ti år før innreiinga kjennest umoderne ut. Samstundes har kvaliteten på innreiinga gått ned – ho treng berre halda nokre år til ho blir bytt ut med noko nytt. Det er ikkje klimaklokt! Har du eit eldre kjøken, er det truleg bygd i heiltre og plassbygd til rommet. Desse kjøkena er bygde for å vara lenge! Høg kvalitet og godt handverk kan tola skiftande eigarar og skiftande trendar. Ta vare på det gamle kjøkenet – det er klimaklokt!
Kjøkenet på biletet er eit funkiskjøken frå slutten av 1950-åra og står i leilegheita på Industriarbeidarmuseet (Ryfylkemuseet) i Sauda. Foto: Lise Bjelland / Ryfylkemuseet.
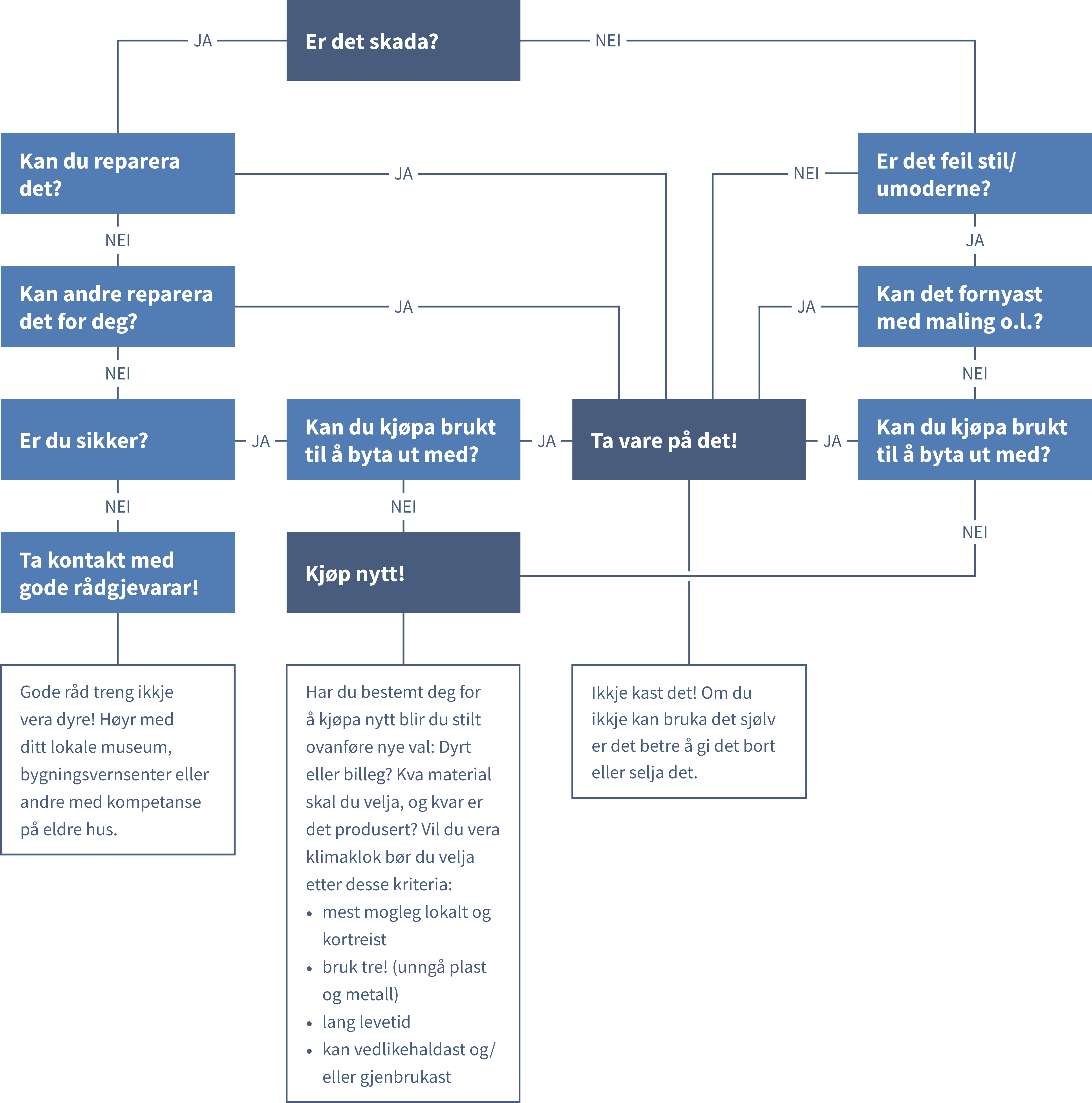
Ta vare på eller kjøpa nytt?
I oppussingsprosjekt blir du heile tida stilt overfor valet: Skal eg ta vare på dette eller kjøpa nytt? Her gjeld det å ta seg tid til å tenkja seg om for å gjera klimakloke val. Det du definitivt ville byta ut, er kanskje ikkje så gale likevel? Kan du utbetra i staden for å byta ut? Ta gjerne testen!

Lær meir
Kvifor kjøpa nytt når du kan reparera det du allereie har, spør IVAR (interkommunalt selskap for m.a. avfall og renovasjon).
Kjensla av å fiksa noko du er glad i er betre enn kjensla av å kasta det som er øydelagd.
Kva gjer du med kappet frå byggjeprosjekta dine? Ta vare på og gjenbruk materiala i staden for å kasta dei! Slik kan kappet gå frå å vera verdelaust til verdefullt.